“
本文讨论了应用氮化镓场效应晶体管(GaN FET)时,对栅极电压进行精准控制和对栅极参数进行高精度测量的必要性。
”
作者:Kurk Mathews,高级应用经理
Luis Onofre Lazaro,应用工程师
摘要
本文讨论了应用氮化镓场效应晶体管(GaN FET)时,对栅极电压进行精准控制和对栅极参数进行高精度测量的必要性。
引言
氮化镓场效应晶体管(GaN FET)相较于硅FET,开关速度更快,封装更小,功率损耗更低。这些特性使得电源转换器能够在更高频率下运行,从而既能减小整体解决方案尺寸,又能保持高效率。虽然DC/DC转换器的基本设计保持不变,但GaN带来了额外的设计和测试挑战。其中一个较为关键的挑战是对栅极电压和时序进行精准控制。这种控制可能很有难度,原因在于开关时间可能超过了传统控制器和测试设备的处理能力。幸运的是,GaN专用的控制器和测量技术能够解决这些问题,并确保电源设计稳健可靠,同时不会增加额外的复杂性。
GaN性能和特性
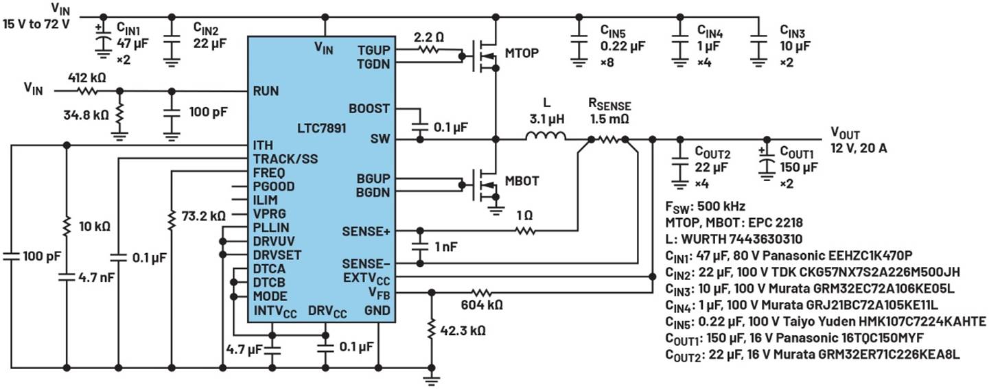
图1显示了一个12 V降压型转换器,它基于LTC7891同步控制器,用于驱动100 V GaN FET。以500 kHz频率运行时,在20 A负载和48 V输入下,它可实现97%的效率。这比目前的100 V硅FET效率高出约2%,功率损耗减少40%。*硅方案要实现这种性能,必须将开关频率降低一半以上,并且需要使用更大的电感,整体解决方案尺寸会加大。该器件属于新型控制器系列,专门设计用于满足GaN的栅极驱动和开关要求,无需额外的元件。ADI公司针对GaN优化的控制器产品系列还包括LTC7890(100 V双通道降压型控制器),以及LTC7893和LTC7892(分别为100 V升压型和双通道升压型控制器)。

图1.LTC7891降压型转换器原理图
*LTC7891控制器提供4 V至5.5 V栅极驱动电压,适合GaN和逻辑电平硅FET。LTC7897控制器提供5 V至10 V栅极驱动电压,适合标准电平硅FET。
栅极电压
硅FET的栅源电压通常在4.5 V至10 V之间,绝对最大额定值为±20 V。相比之下,100 V GaN FET的栅源电压可能规定为5 V,且为了确保器件的长期可靠性,其电压范围被限制在+6 V至-4 V之间。为了满足这些GaN指标,栅极电源必须保持高度稳定,并且有极小的高频过冲或下冲。虽然精密5 V电源对低边FET而言已足够,但要限制高边FET的栅源电压,必须使用额外的电路或GaN专用控制器。
栅极驱动器电源
在图2中,Bootstrap电容和二极管(CBOOT和DBOOT)实现了传统的高边栅极驱动电源。当高边(TOP)开关关断时,受电感电流或低边(BOT)开关导通的影响,开关节点变为低电平。当两个开关均关断时,硅FET的体二极管将开关节点的电压限制在地电位以下约1 V。相比之下,GaN FET能够反向导通,其特性类似于2 V至3 V体二极管。使用Bootstrap二极管时,负开关电压会加到Bootstrap电容的电压上,从而增加高边FET的栅源电压。或者,可使用智能开关来防止驱动器过充,从而无需额外的箝位二极管。此有源开关在BOT栅极导通后导通,产生一个不依赖于体二极管压降的稳定高边栅极驱动电压。在死区时间较长的情况下,这些控制器能够承受开关节点上的负尖峰。在建立稳定的高边驱动器电源后,下一步是准确测量高边FET的栅源电压。

图2.内置智能Bootstrap开关的GaN控制器
栅极测量
图3显示了基于GaN的降压型转换器的栅极和开关波形。在没有串联栅极开通电阻的情况下,TOP FET的栅源电压(VTOP_GS)超过了GaN FET的+6 V最大栅源电压额定值。增加一个2.2 Ω TGUP电阻可降低VTOP_GS,并抑制栅极和开关节点的振铃。高阻抗示波器探头捕获了以地为基准的低边栅极(VBG)和开关节点(VSW)波形。TOP FET的源极电压(VSW)在VIN和地电位之间振荡。GaN的高斜率(超过30 V/ns)和300 MHz振铃超过了通常用于进行VTOP_GS测量的差分探头的实际共模限值。幸运的是,可利用光隔离探头来实现这一测量。此类探头由Tektronix基于IsoVu™技术率先推出,拥有惊人的高频共模抑制比(CMRR),价格自然也不菲。

图3.采用隔离探头测量的导通波形

图4.隔离探头设置
图4显示了实际工作场景中的隔离探头。此类探头通过光缆连接到示波器,既实现了电气隔离,又有效降低了共模输入电容。探头的衰减器尖端直接插入MMCX连接器。探头还可通过接头引脚和MMCX转方形引脚适配器连接到PCB测试点。为确保探头发挥最佳性能,探头尖端与PCB之间的连接应尽可能短,并采取有效屏蔽措施。板载的MMCX连接器可提供最佳同轴连接,但务必从FET栅极和源极引出短开尔文走线。隔离探头可能是测量高边GaN栅极电压的最佳方法,甚至可能是唯一可行的方法,但我们不妨比较一下另一种常见方法的表现。
无源探头
高边栅极信号的测量,可利用两个以地为基准的无源探头、一个数字示波器和数学运算来实现。这种A-B或伪差分技术1尽管存在电压范围和CMRR有限的问题,但在评估低压DC/DC转换器的栅极时序时,仍然很受欢迎。进行高边栅极测量之前,最好先快速检查共模抑制性能。将两个探头连接到同一高dv/dt电压,消除时序偏差,从一个通道的信号中减去另一个通道的信号,观测剩余信号。如果CMRR足够,则只应看到很小的残余电压,远低于实际的栅极信号。探头负载效应是另一个关键因素。理想情况下,探测不应影响电路运行或波形。标准高阻抗无源探头的输入阻抗为10 MΩ,且与3.9 pF至10 pF的电容并联。相比之下,隔离探头的接地电容较低(低于2 pF)。还有一些不太常见的低阻抗(500 Ω到5 kΩ)无源探头**,其电容很低,这在此类测量中可能会有所帮助。
结果
图5将使用A-B方法捕获的VG–VSW波形,与之前图3中隔离探头设置测得的VTOP_GS(以虚线显示)进行了比较。在此测试中,选择了低阻抗无源探头(5 kΩ // < 2 pF),原因是较高电容探头(≥3.9 pF)会导致VSW的峰值幅度明显下降,表明存在探头负载效应。栅极波形基本吻合,但A-B方法测得的残余共模信号峰峰值达2.7 V。与7 V的VG–VSW信号峰峰值相比,该共模干扰较为显著。高阻抗无源探头显示出类似水平的残余共模噪声,但测得的VG–VSW峰值降低了17%到30%,原因可能是负载效应、匹配和响应问题。
图6中的VG和VSW是使用单个无源探头分两步捕获的。通过这种方法捕获VG波形,并将其保存在存储器中。然后移动该探头,利用它捕获VSW。请注意,连接到VSW的第二个探头在两次测量期间触发示波器。利用通道数学运算功能,调取波形并进行相减运算。这种方法增加了一个步骤,但避免了探头不匹配,从而改善了共模抑制。虽然高阻抗无源探头的表现超出了预期,但低阻抗探头提供的结果更接近于可信隔离探头测得的结果,因此在这种情况下,后者是首选。

图5.使用A-B方法进行TOP FET栅极测量(VG - VSW)

图6.使用一个探头进行TOP FET栅极测量(VG - VSW)
**指的是高频低阻抗电阻分压器、50 Ω或Z0探头。
结语
在尺寸和性能方面,低压GaN DC/DC转换器明显优于相应的硅器件。然而,这些优势也伴随着新的挑战,包括需要对栅极电压进行精准控制和对高边栅极参数进行准确测量。只要将针对GaN优化的控制器与适当的测量技术正确组合,便可解决这些挑战,实现稳健高效的设计,同时无需额外增加电路。
参考文献
1 “Fundamentals of Floating Measurements and Isolated Input Oscilloscopes”,Tektronix。
上一篇:【已经是第一篇了】
猜你喜欢