“
本文针对横向GaN HEMT、碳化硅MOSFET及SiC Cascode JFET(CJFET)三类宽禁带功率器件,在近1 MHz高频开关条件下用于高压母线转换器的性能展开对比分析。
”
面向AI数据中心高压中间母线转换器应用的横向GaN HEMT、SiC MOSFET与SiC Cascode JFET的对比
摘要
随着AI数据中心向更高功率密度和更高效能源分配演进,高压中间母线转换器(HV IBC)正逐渐成为下一代云计算供电架构中的关键器件。本文针对横向GaN HEMT、碳化硅MOSFET及SiC Cascode JFET(CJFET)三类宽禁带功率器件,在近1 MHz高频开关条件下用于高压母线转换器的性能展开对比分析。重点评估了导通损耗、开关特性、栅极电荷损耗及缓冲电路需求等关键指标。同时,本文亦探讨了三种谐振转换器拓扑——堆叠式LLC、单相LLC与三相LLC——对其系统效率与元件数量的影响。仿真结果表明,尽管三类半导体器件的系统总损耗相近,但CJFET因结构简单、驱动便捷,在成本方面具备显著优势。在拓扑比较中,三相LLC通过有效降低RMS电流并减少元件数量,表现出更优的综合性能。本研究为未来高压IBC设计中半导体选型与拓扑配置提供了理论依据,安森美(onsemi)正开展相关实验验证工作。
引言
当前,云计算供电架构正朝着更高传输电压的方向演进。这一趋势不仅体现在数据中心与电网的连接方式上——将通过固态变压器直接接入中压电网,也体现在数据中心内部的电力分配系统中——其正逐步转向高压直流配电架构。在该架构下,计算托盘将直接连接至800V直流母线,随后通过高压IBC将电压降至50V或12V,为下游负载供电。
高压IBC具备以下关键特性:
本白皮书将重点围绕实现上述目标的转换器拓扑结构与半导体技术展开探讨。内容主要聚焦于原边的拓扑选择与半导体器件;副边假定采用低压硅基MOSFET,并配置为中心抽头电流倍增器或全桥结构。
半导体技术
为满足高压IBC在小型化设计中无源元件的布局要求,系统需以极高的开关频率(接近1 MHz)运行。因此可选的半导体器件被限定为宽禁带器件,主要包括:氮化镓高电子迁移率晶体管(GaN HEMT)、碳化硅金属氧化物半导体场效应晶体管(SiC MOSFET)以及SiC Cascode JFET(CJFET)。在本应用中,上述器件的关键评估指标集中于导通损耗、开关特性与成本三个方面。
导通损耗
这三种器件在导通状态下均可用电阻Rds,on来表征(与IGBT等具有恒定导通压降的器件不同)。因此,其导通损耗与流经电流的平方成正比:
Pcon=Rds,on × I2ds
(方程1)
Rds,on会随温度升高而增加,其标称值仅适用于25℃的结温。下表对比了典型GaN器件、安森美(onsemi)M3S 650 V器件以及安森美第四代CJFET 750 V器件的导通电阻随温度上升的情况。
表1. 不同结温下的Rds,on值

在为特定应用确定正确的Rds,on值时,必须考虑这种增加。
开关特性
在“转换器拓扑”一节中探讨的所有拓扑结构均受益于软开关特性,其固定电流可在转换器设计阶段进行优化。在开关转换瞬间,谐振电流为零,仅励磁电流流通,而该电流可通过调整变压器励磁电感(例如改变气隙)等参数灵活控制。因此,三种半导体技术在开关过程中产生的损耗可忽略不计。然而,其寄生电容仍显著影响开关轨迹。
影响开关特性的主要差异源于器件的输出电容(COSS)。通常,SiC MOSFET具有较大的COSS,这是由于其需要更大的裸芯尺寸才能实现与GaN HEMT或SiC CJFET相当的导通电阻(Rds,on),如表2所示。该电容与励磁电流共同决定了半导体器件的开关转换速度。

(方程2)
在此过渡阶段,转换器不传输任何功率。因此,将其保持在整个开关周期的较小比例更为有利。对方程(2)进行时间变量积分并求解励磁电流,可得到方程(3)。

(方程 3)
该方程可用于计算在给定时间(td)内,根据半导体器件的电容(COSS)完成电压转换所需的励磁电流(Im)。表2列出了各半导体技术对应的结果。
达到该励磁电流所需的励磁电感,可通过以下方式推导:对施加在变压器原边的电压(该电压由副边反射而来)进行积分,再除以所需的励磁电流,如方程(4)所示。

(方程 4)
其中Vout为输出电压,n为变压器变比,ƒr为开关(谐振)频率。表2列出了三种半导体技术对应的励磁电感值。
其次,在计算损耗时,还需考虑驱动半导体器件导通所需的栅极电荷所引起的辅助损耗。该电荷值通常在器件数据手册中给出,将所需栅极电荷乘以栅源电压VGS,即可得到存储在栅极上的能量。该能量在器件每个开关周期关断时耗散一次。存储能量乘以开关频率即为因放电导致的功率损耗(PG)。此外,栅极电容充电过程中还存在栅极驱动器和电阻产生的额外损耗,本文暂不讨论。表2给出了三种半导体配置对应的上述损耗值:SiC MOSFET因栅极导通电压高、栅极电荷大,其栅极损耗显著;相比之下,CJFET的栅极损耗约为SiC MOSFET的一半,这得益于其较低的栅极驱动电压以及由低压MOSFET(由驱动器直接驱动)所带来的较小栅极电荷;而GaN器件表现最优,其栅极电荷损耗比前两者小10~20倍。
表2. 一个25mΩ器件,在以下条件下运行的参数对比:ƒr=750 kHz,Vout=12.5 V,n=16,Vdc=400 V,td=100 ns)

缓冲电路(Snubber)
在快速开关过程中,CJFET可能因寄生电感、电容与快速电压变化的相互作用而产生振铃现象。尽管该拓扑有助于抑制米勒效应并提升带宽,但同时会引入易引发谐振的高阻抗节点。因此,精心优化的PCB布局与有效的抑制措施对于控制此类振铃尤为关键,常见方法是在晶体管两端并联缓冲电路。
然而,此类振铃现象主要源于CJFET在硬开关过程中半导体器件间的快速切换。当CJFET用于软开关应用时,该问题可得到显著缓解。图1展示了CJFET在500kHz LLC谐振转换器中运行时的实测结果。

图1. CJFET在LLC谐振转换器中工作时的漏源电压实测波形
测量在LLC运行开始时进行。由于运行初始阶段励磁电感未充电,首次换流是硬开关方式。因此,在未并联缓冲电路的情况下,CJFET的漏源极电压会产生振铃现象。然而,仅经过两个开关周期后,励磁电流便已足够大,能够实现开关的换流。此后,无论是否使用缓冲电路,实测波形几乎无明显差异。
对于CJFET而言,无需额外配置缓冲电路具有显著优势:不仅节省了PCB面积和物料成本,又能消除转换器设计中的一个损耗来源。
损耗
为基于损耗对比三种半导体器件的性能,需进行系统级仿真。例如,更大的输出电容(COSS)需更大的励磁电流,从而增加变压器铜损。图2展示了堆叠式LLC转换器的总损耗,包括磁芯损耗、铜损、栅极驱动损耗以及开关与导通损耗,其中所仿真的转换器与“转换器拓扑”一节中所述的规格和设计相匹配。
三种器件的总损耗对比结果显示其性能几乎相同。为深入分析,图3进一步给出了按损耗来源分解的结果。该分解表明,在此转换器中,半导体技术的选择对整体损耗影响甚微:GaN HEMT虽栅极驱动损耗较低,但其较高的导通电阻导致导通损耗增加,最终使各类器件的整体表现趋于一致。

图2. 采用不同原边开关器件的堆叠式LLC转换器系统损耗

图3. 采用不同原边开关器件的堆叠式LLC转换器在标称功率下的系统损耗来源分解
各损耗来源颜色标识如下:磁芯损耗:暗红色;PCB绕组铜损:浅蓝色;副边栅极电荷损耗:绿色;副边导通损耗:紫色;原边栅极电荷损耗:橙色;原边导通损耗:深蓝色
转换器拓扑
谐振式转换器拓扑具有超高的功率密度,但代价是在宽输入或输出电压范围内效率降低。由于高压IBC具有固定的输入输出电压比以及对超高功率密度的需求,因此谐振拓扑非常适合此类应用。
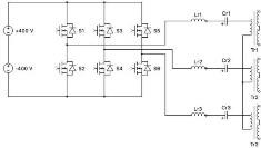
谐振拓扑存在多种方案,本研究将对其中的三种进行探讨,如图4所示。图4a展示了一种堆叠式LLC转换器(sC),其主要优势在于可采用650V级别的开关器件实现高压IBC。图4b所示为单相LLC转换器(1pC),其原边使用的器件数量最少。图4c展示了一种三相LLC转换器(3pC),它得益于三相拓扑固有的更低RMS电流和电压纹波,可缩小元器件的尺寸。



图4. 本研究中探讨的三种转换器拓扑原边电路
系统规格
本研究基于仿真结果对三种拓扑结构及半导体技术进行对比分析。仿真采用PLECS软件平台,基于安森美针对CJFET和SiC MOSFET的Elite Power仿真工具,以及通用横向GaN模型。表3列出了本次仿真所用的高压IBC规格参数。
表3. 本次分析中使用的高压IBC规格参数

采用sC和1pC的高压IBC系统将拆分为两个转换器,各承担一半标称功率(每台6kW)。此举旨在将原边RMS电流降至可控水平(详见下面转换器物料清单章节)。3pC方案将通过一台12kW转换器实现。
转换器损耗
三种拓扑结构的损耗如图5所示。

输出功率(kW)
图5. 采用不同原边开关器件的sC系统损耗
sC与1pC的损耗特性较为相似。两者均在约50%标称功率处出现损耗的跃升。这是因为在该功率点,构成12 kW系统的两个变换器单元中的第二个转换单元投入运行,导致磁芯损耗和栅极电荷辅助损耗翻倍。而3pC的损耗随功率增加上升较为平缓,这得益于三相拓扑本身所具有的更低RMS电流特性。然而,在低功率条件下,由于所有变压器和副边开关器件持续运行,其损耗相较于sC和1pC更高。这一特性亦可从图6所示的损耗细分中得到印证。

图6. 研究的三种拓扑结构系统损耗分解。上图显示3 kW时的损耗,下图显示12 kW时的损耗。
各损耗来源颜色标识如下:磁芯损耗:暗红色;PCB绕组铜损:浅蓝色;副边栅极电荷损耗:绿色;副边导通损耗:紫色;原边栅极电荷损耗:橙色;原边导通损耗:深蓝色
表4. 12kW转换器系统物料清单

转换器物料清单(BOM)
采用前述三种拓扑结构的12 kW转换器系统的物料清单如表4所示。
尽管1pC所需的原边器件数量最少,但整体器件总数最少的方案却是3pC。这得益于三相拓扑固有的较低RMS电流特性,不仅减少了副边器件数量,也简化了变压器设计。
sC每个转换单元使用两个矩阵式变压器,整个12 kW系统共需四个变压器。每个变压器包含八个基本变压器单元,总计达32个单元。而1pC的配置则不同:每个转换器仅需一个变压器,但由于其所需变压比高于sC,该变压器的单元数量需翻倍。
而3pC仅需三个变压器,每个包含八个基本单元,是三种方案中基本变压器单元数量最少的。
此外,在输出电容需求方面,3pC也具有明显优势。相比之下,1pC所需的电容尺寸过大,几乎无法满足合理设计的要求。
结语
本研究探讨的三种半导体技术(GaN HEMT、SiC MOSFET、SiC CJFET)在高压IBC应用中表现几乎一致。由于谐振拓扑的软开关特性,它们的开关损耗差异影响甚微。通过合理选择励磁电感,可规避其寄生电容差异带来的影响。最后,各技术间的损耗差异微乎其微,因此成本将成为关键决策因素。CJFET凭借简化的器件结构实现高效制造工艺,在成本效益方面显著优于其他技术。
相较于sC和1pC,3pC凭借其更低的RMS电流具有显著优势,减少了物料清单中的元件数量(特别是副边开关器件和变压器组件)。这些优势可在转换器设计中灵活利用——既可用于提升功率密度,也可通过增大单个器件尺寸(例如采用更大的变压器磁芯以降低峰值磁通密度,从而减少磁芯损耗)来进一步优化性能。
上述仿真结果将通过安森美正在开发的高压IBC硬件实测数据进行验证。
上一篇:【已经是第一篇了】
下一篇:【智慧农业革命:惯性检测如何助力提升精度和生产力】
猜你喜欢