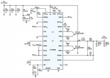
在低电压情形中,通常使用无变压器的开关模式电源。但在某些应用中,也可改为使用高压降压控制器等新型器件。高压降压控制器能够实现简洁的设计,从而避免了使用变压器所带来的成本和难度。而且,高压降压控制器具备高功率转换效率,支持高输出电压,并可用于从正电源生成高负电压。
变压器高压降压控制器 2026-5-21 13:31
本文继续介绍超低功耗、功能丰富的微控制器模块,并解释如何使用主流的免费工具对其进行编程和调试。与许多其他高端微控制器模块不同,该模块采用DIP封装,因此专业工程师和业余爱好者都能使用它轻松设计原型。第1部分说明了如何在Eclipse中创建项目,第2部分将说明如何配置Eclipse以配合PICO使用。
微控制器Eclipse 2026-4-29 09:02
本文介绍超低功耗、功能丰富的微控制器模块,并解释如何使用主流的免费工具对微控制器模块进行编程和调试。与许多其他高端微控制器模块不同,这种模块采用DIP封装,因此专业工程师和业余爱好者都能使用它轻松地进行原型设计。文章第1部分说明如何在Eclipse中创建项目,第2部分讨论如何配置Eclipse以配合微控制器模块使用。
微控制器Eclipse电路功能智能电源 2026-4-27 14:02
在无人机、机器人、数字座舱、工业控制器等越来越多的新品类端侧智能产品快速爆发的今天,嵌入式系统正迎来前所未有的市场需求机会和技术变革浪潮。诸如芯片架构多元化、产品生态化、研发全球化与合规要求复杂化等新要求,都在共同推动着行业告别单一工具和传统模式,逐步走向统一平台化、协同高效化和全流程持续设计优化等全新开发范式。
无人机机器人数字座舱工业控制器嵌入式系统 2026-4-24 15:05
随着互联设备在我们的生活中变得无处不在,对强大嵌入式安全性的需求也达到了前所未有的高度。在最近一次与顶级嵌入式及微控制器供应商进行的 'Let's Talk Technical' 圆桌会议中,我与来自 Analog Devices、STMicroelectronics、NXP 和 Microchip Technology 的专家们进行了交流,听取了他们对于不断演变的嵌入式安全格局及其在当今互联世界中的关键作用的看法。
网络 嵌入式系统 嵌入式 微控制器 网络弹性 2026-4-22 13:09
MCX A系列即将迎来重大升级。恩智浦推出6个全新的MCX A产品系列,此举将使MCX A产品组合的规模扩大一倍,并为可扩展、智能且高能效的微控制器树立新标杆。这次扩展不仅仅是产品数量的增加,更解锁了新的应用领域、加速创新,并向开发人员提供他们所需的灵活性和性能,以便在当今竞争激烈的市场中蓬勃发展。
MCX A微控制器 2026-3-12 16:22
为了提供正确的死区时间延迟,传统上是在控制器中内置固定的预设延迟,或通过外部元件进行一定程度的调整。这种调整需要充分考虑特定FET器件的特性,防止因过驱而造成损坏。这一调整过程可能非常耗时,而且难以准确衡量。为了优化导通和关断摆率与延迟,必须高度重视测量技术。精确的测量能够确保系统在实现最大功率输出的同时,将损耗降至最低,并有效避免损坏开关元件。
GaN降压控制器 2026-1-22 13:14
同步转换器的工作原理是交替切换控制开关和同步开关器件(通常是FET)的通断状态。这种操作的时序非常重要。如果关断一个开关与接通另一个开关之间的延迟时间过长,效率就会受到影响。如果延迟时间不够长,当大量电流流过这对开关时,就可能发生所谓的“直通”现象。
GaN降压控制器 2026-1-21 13:54
本文旨在展示即便是带有分立电源开关和续流二极管的基于控制器的产品,也能实现低辐射。文章将深入探讨良好PCB布局和受控开关边缘速率对满足低辐射标准的重要性。此外,本文将介绍两个成功通过CISPR 25 5类辐射测试的参考设计。
ADI异步升压控制器EMI 2026-1-7 16:48
恩智浦不仅为未来做好准备,更以技术主动塑造未来格局。我们对微控制器创新的承诺,既非一时的转向,也非短期策略,而是始于上世纪80年代、延续至今的长期投入,并在当下以更坚定的步伐持续推进。
恩智浦MCX微控制器 2025-12-30 13:56
利用ADI的工业电池解决方案优化电源